RC207 pressure sensor is grandly launched |
Our company's self-developed RC207 series pressure sensor has been launched on the market. The pressure interface of this product has no welds, silicone oil or other organic substances, and has good sealing performance. The sensitive components of the sensor are firmly sintered on the pressure seat using glass micro melting technology, which greatly improves the sensor's high temperature resistance, vibration resistance and other performance, ensuring the long-term stability and reliability of the transmitter in harsh industrial environments. It has the characteristics of high lifespan and pressure cycle times of more than 10 million times.
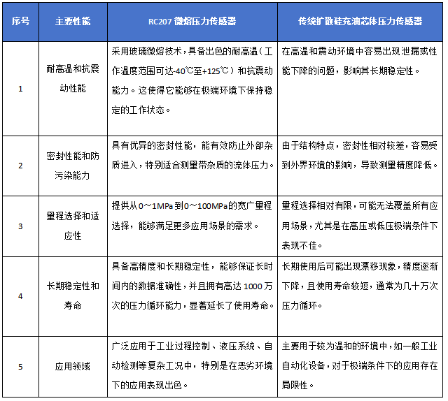
The structural dimensions of RC207 series pressure sensors can replace diffused silicon cores and are widely used in industrial process control, pumps and compressors, hydraulic/pneumatic systems, automatic detection systems, energy and water treatment systems, agricultural machinery equipment, refrigeration systems, engineering machinery, hydrology and other fields for pressure measurement. They can also measure fluid pressure with slight impurities in harsh environments. Compared with traditional diffusion silicon oil filled core pressure sensors, the main performance indicators of RC207 pressure sensor have advantages and disadvantages, as shown in the table below:
In summary, the RC207 pressure sensor outperforms traditional diffusion silicon oil filled cores in multiple key performance indicators, not only improving the reliability and durability of the product, but also expanding its applicability. |